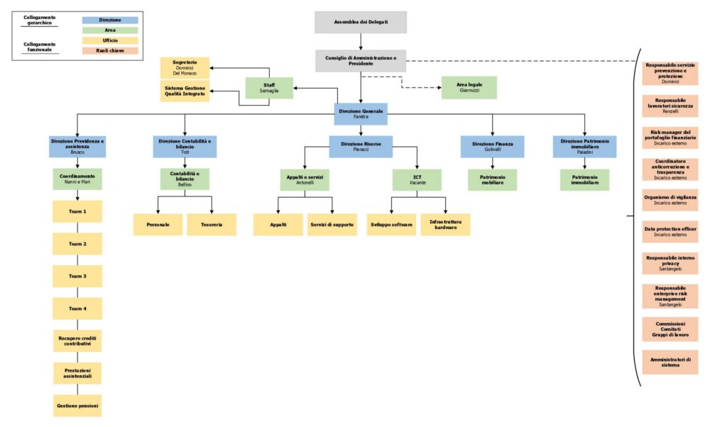
Organigramma uffici

Condividi
Link Copiato ✅
Stampa
Immagine categoria madre

image

Torna indietro